Iber - Learning Diary
Duration
8 weeks
Year
2024
Tools
Figma, Adobe Illustrator
My role
UX research, lo-fi/hi-fi prototyping,
Background
NTNU aims to help students make informed and thoughtful decisions about sustainability in their designs. They encourage students to use a learning diary throughout their studies to develop their skills and reflections on sustainability. This project offers a comprehensive service that benefits students during and after their time at NTNU.
About the project
Main goal
The goal is to develop a service that guides design students in making informed sustainability decisions, both during and after their education. We want to create a service that not only provides the necessary information but also promotes reflection on all dimensions of sustainability.
Target audience
The target group for this project includes trial groups from two programs: the 5-year MA in Industrial Design and the BA in Web Development. These students are the main focus of our study. By involving students from these two different programs, we aim to better understand how the diary can be tailored and useful for different fields of study.
The solution
The solution is a learning and reflection tool called 'Iber' (innovation, sustainability, ethics, and reflection). With Iber, students can more easily adopt a structured approach to sustainability. This is achieved through mandatory course activities on sustainability led by course coordinators, and the option to follow an elective learning path to earn a sustainability certificate issued by NTNU. The goal has been to create a comprehensive platform for reflection on sustainability and experiential learning.
Design Process
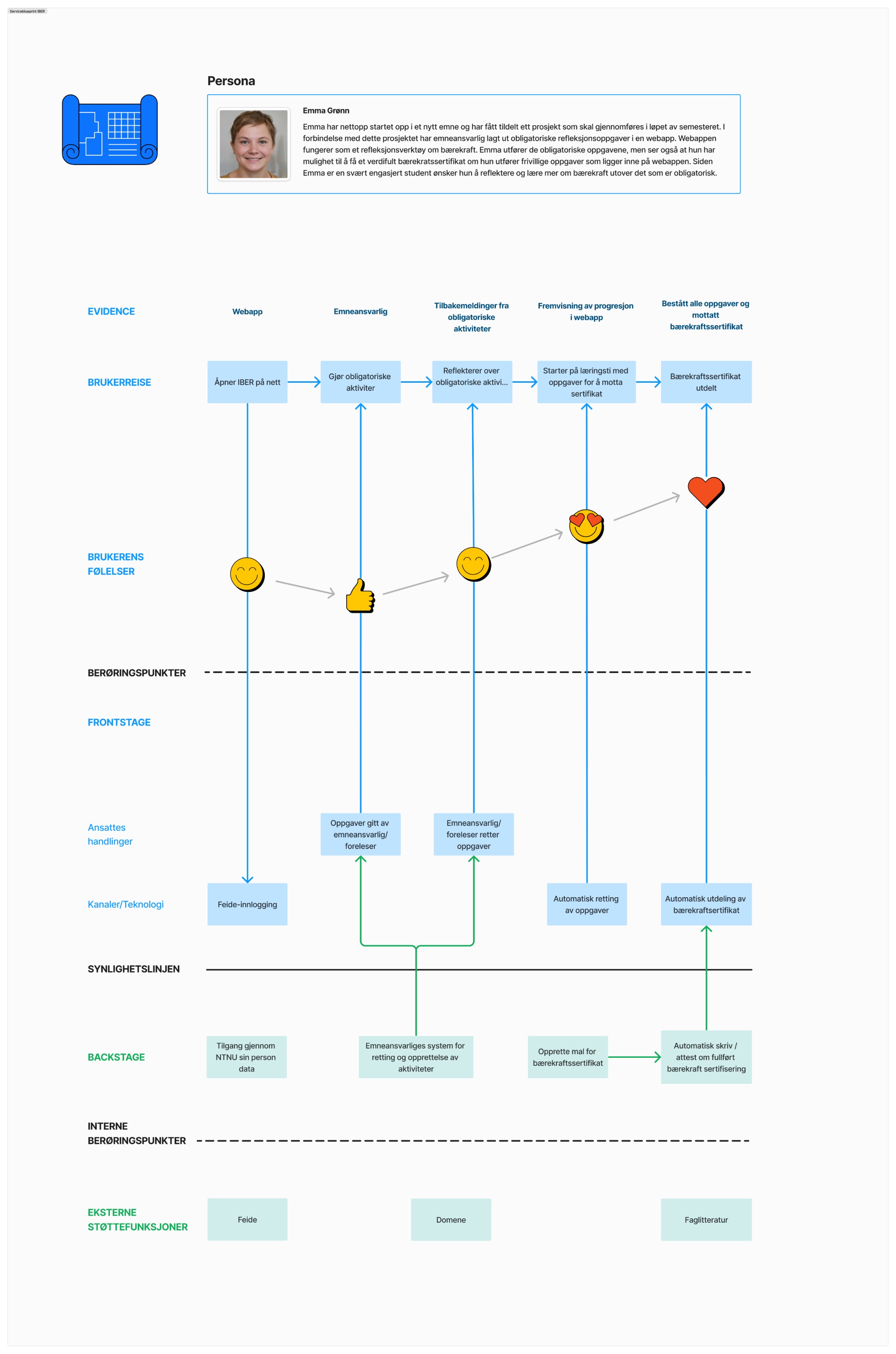
Service Map
The service maps offered a visual overview of the visible and invisible components and touchpoints within the service. Combined with personas and user journeys, we gained a detailed understanding. The visible components, or frontstage, include elements the user sees and interacts with. The map below illustrates a user journey alongside the user's emotions and relevant touchpoints.
Course Activities
Through Iber, design students must complete mandatory tasks called "course activities." These activities vary in format, such as reflection notes, audio recordings, and photo series, allowing for flexible expression.
Course coordinators assign and evaluate these activities as approved or not approved. They can also provide feedback directly on Iber. If an activity is not approved, students can resubmit it within a deadline. The Iber website includes an overview of submission deadlines.





